Review Report

Bovine uterine torsion: current insights and clinical perspectives

Pururava Sharma,a Akshay Sharma,b Dawa Yangka,c Pravesh Kumarb

aDepartment of Animal Husbandry, Veterinary Polyclinic Nahan, Himachal Pradesh, India
bDepartment of Veterinary Gynaecology and Obstetrics, DGCN COVAS, CSK, Himachal Pradesh Krishi Vishwavidyalaya, Palampur, India
cMinistry of Agriculture and Livestock, Royal Government of Bhutan, Trongsa, Bhutan

Abstract

Bovine uterine torsion is an obstetrical emergency that affects dairy cattle and buffaloes and contributes substantially to maternal and fetal mortality. Gravid uterus rotates on its longitudinal axis (often > 180°) during the late first stage of parturition or early second stage; however, pre or postpartum occurrence is also possible. Etiopathogenesis is multifactorial, involving maternal anatomical predispositions (e.g. short and ventrolateral attachment of broad ligaments, multiparity, and environmental factors), whereas fetal characteristics include weight, position, and movement. Clinical diagnosis involves transrectal and vaginal examination; recent advances in ultrasonography and Doppler imaging (visualization of placental perfusion, uterine wall integrity, and fetal viability) have enhanced diagnostic accuracy. Severe torsion compromises uterine vascularity, resulting in ischemia, degeneration, and fetal death if untreated. Histopathological evaluations have revealed substantial alterations including necrosis, adhesion formation, reduced placental expression of estrogen receptors and vascular endothelial growth factor. Clinical management includes rolling techniques (modified Schaffer’s method) for early or mild torsion and laparotomy or cesarian surgery for advanced cases. Prognosis depends on the degree and duration of torsion and the presence of complications (e.g. adhesions or endotoxemia).

Keywords: Cattle, cesarian surgery, decision tree, obstetrical emergency, uterine adhesions, uterine torsion

 

Citation: Clinical Theriogenology 2026, 18, 13123, http://dx.doi.org/10.58292/CT.v18.13123

Copyright: © 2026 The Author(s). This is an Open Access article distributed under the terms of the Creative Commons Attribution-NonCommercial 4.0 International License (http://creativecommons.org/licenses/by-nc/4.0/), permitting all noncommercial use, distribution, and reproduction in any medium, provided the original work is properly cited.

Published: 07 January 2026

CONTACT Pururava Sharma pururavasharma@gmail.com

Competing interests and funding: Authors declare no conflict of interest.

 

Introduction

Uterine torsion is among the most serious causes of dystocia in cattle and a substantial contributor to economic loss and reproductive failure in dairy herds.1 It is characterized by rotation (45-360°) of the uterus (clockwise or counter-clockwise) on its longitudinal axis, involving the gravid uterine horn and/or cervix or anterior vagina.24 Most cases occur during late pregnancy or early in parturition; however, they can occur during mid-pregnancy or postpartum.510 This review compiles current scientific understanding of bovine uterine torsion, including etiology, diagnosis, prognosis, treatment, decision tree along with future directions, with emphasis on integrating ultrasonographic, histological, and clinical perspectives to improve outcomes.

Historical overview and epidemiology

Uterine torsion in cattle has been documented for over 2 centuries, with early descriptions dating back to the 18th century.11 The condition has since been recognized across multiple domestic species, including cattle,12 buffalo,10 goats,12 sheep,13 llamas,14 camels,15 and horses.16 Buffaloes and Bos taurus cattle are more susceptible than Bos indicus breeds;2,17 among all species, buffaloes exhibit the highest incidence, contributing to 67-83% of all dystocia cases in hospital-based surveys in India.1,10 In contrast, cattle have a variable but notable prevalence, with an incidence ranging 3-11% in field conditions and up to 28% in referral centers.18,19

From an epidemiological vantage, retained fetal membranes, cervical dilation failure, and stillbirths are often associated with torsion, especially in cases of delayed or improper intervention.19 Anorexia, abdominal distention, and vaginal discharge with a putrid odor are typical signs in postpartum torsion.20 Early diagnosis and prompt correction substantially improve outcomes. Economic consequences of uterine torsion are substantial, with reported losses including calf mortality, dam death, treatment costs, and reduced fertility.21 In high-producing dairy herds, these losses are magnified due to prolonged calving intervals and decreased milk yield. Despite its historical familiarity, uterine torsion remains underdiagnosed in rural practice, where limited access to veterinary care and diagnostic tools leads to delayed recognition.22 In many such cases, torsion is only identified after fetal death or maternal deterioration.

Etiopathogenesis of uterine torsion

Uterine torsion in cattle is a multifactorial event involving anatomical, physiological, environmental, and fetal contributors that destabilize the gravid uterus, especially during the last trimester.23,24 Uterine torsion typically involves rotation of the pregnant uterine horn and subsequently occlusion of the birth canal.18,25 Anatomical orientation and broad ligaments attachment (ventrolateral) is a contributing risk factor; in Bos taurus and buffaloes offering less dorsolateral support and permitting greater rotational freedom.1,10,2326 In contrast, Bos indicus breeds have more dorsally attached ligaments in the anterior 2/3 of the uterus, resulting in greater uterine stability.24 The increasing weight of the gravid uterus in late pregnancy shifts the center of gravity downward, causing additional strain on these ligaments and predisposing to rotation.19 Additionally, laxity of uterine ligaments and abdominal musculature increases with successive pregnancies, rendering multiparous cows and buffaloes more susceptible to torsion.18 Other risk factors include multiparity, sudden movements, poor flooring, unbalanced concentrate-rich diets, male fetus27 (more active in utero), oversized fetuses, and low amniotic fluid volume.28 Fetal contributions such as abnormal posture rather than fetal presentation,29,30 and vigorous movements during uterine contractions further destabilize the uterus, precipitating torsion.6,28 Some studies indicate that neither calf birth weight nor sex have influence on the predisposition of dam to torsion.10,3133 Various authors have recorded the incidence of male19,34 or female7 fetus in 63-69% and 55-66% respectively, cases of uterine torsion. In rare instances, postpartum torsion has been documented within 10-14 days after calving, often associated with uterine atony, retained fetal membranes, and intrauterine gas accumulation.5 This weakening of suspensory support is a consistent feature across cases.5 Abnormal fetal position or posture, especially when the fetus occupies a lateral position or is transversely placed, can cause disproportionate stretching of gravid uterine horn, triggering rotation during uterine contractions.12,16 Twin pregnancies, particularly when fetuses are unevenly sized or positioned, may further destabilize the uterine mass.14 Excessive fetal movement in late pregnancy can also act as a torsional force, particularly during sudden maternal movements or recumbency changes.20

Most torsions occur during late pregnancy, particularly in the last 2 weeks before parturition, when the uterus is maximally distended and fetus exhibit increased activity.23,25 Uterine torsion as late as 12 days after parturition25 and in second trimester of pregnancy has been reported.20 Multiparity is a consistent risk factor across studies; explained by progressive weakening of pelvic and uterine suspensory tissues and increased laxity of the uterine horns in subsequent pregnancies.24 Uterine torsion frequently occurs during the first stage of parturition, when the cervix is beginning to dilate and the uterus contracts to reposition the fetus into birth canal.23,3538 If fetal repositioning is incomplete or exaggerated, the rotational force can twist the uterus around its axis, especially if the fetus is already misaligned.19 Occasionally, torsion may occur postpartum, particularly if gas accumulates in the recently emptied uterus or if there is there is retention of fetal membranes and uterine atony;5 postpartum cases are often underdiagnosed due to vague clinical signs.

Clinical presentation and diagnosis

Uterine torsion in cattle presents with a spectrum of clinical signs, often influenced by the degree of torsion, duration, and fetal viability. Clinical manifestations are subtle in early or partial torsion but become increasingly pronounced with prolonged or complete torsion, often mimicking other causes of dystocia.18,19 Affected animals typically exhibit signs of restlessness, anorexia, arched back, frequent lying down and rising, and abdominal discomfort.10,25,29 Abdominal straining is often present, particularly during the first stage of parturition, but no fetal parts are visible externally or palpable vaginally.23 Some animals vocalize due to discomfort, whereas others may remain recumbent, especially when the torsion is > 270 degrees and pain is more severe.20 Failure of progression to the second stage of parturition, despite active contractions and cervical dilation, is a hallmark of intrapartum torsion.12 In advanced or neglected cases, signs of systemic compromise such as tachycardia, dehydration, shock, and toxic mucous membranes may develop.19 Postpartum torsion, though rare, may present with foul-smelling lochia, retained fetal membranes, and abnormal standing posture, often occurring 7-14 days after calving.5

Diagnosis traditionally relies on transrectal palpation39 and vaginal examination to determine the direction, location and degree of torsion, guided by the position of the broad ligaments and spiral feel of the vaginal canal.23,24,3941 The most reliable finding is the twisting of the broad ligaments over the pelvic brim, forming a tensioned band that runs obliquely across the abdomen.23,25,39 In clockwise torsion, the left broad ligament crosses over to the right, whereas in anticlockwise torsion, the reverse is observed.19,30,39 Vaginal examination may reveal a spiral twist of the vaginal wall, especially if the torsion extends caudally to the cervix.29,24,26,39 In cervical torsion, the vaginal canal feels tight, twisted, and resists the hand movement. However, in precervical torsions, vaginal findings are minimal or absent, necessitating rectal palpation for confirmation.20,39 Degree of torsion is estimated by palpating uterine orientation and ligament tension, 180-270 or 360° rotations being most common.18 Vaginal examination also assists in assessing fetal viability, cervical status, and presence of foul discharge that are vital for treatment planning. However, these methods lack specificity for assessing uterine viability, adhesions, necrosis, or fetal death, particularly in cases with prolonged duration.42,43

Transrectal ultrasonography has emerged as a powerful, noninvasive diagnostic aid capable of assessing placentome status, uterine wall thickness, adhesions, and vascular perfusion;2,4 B-mode ultrasonography enables assessment of uterine wall thickness, placentome integrity and fetal viability.44,45 Key findings include hyperechogenic placentomes, increased uterine wall thickness, collapsed fetal membranes, and loss of fluid separation between fetal and maternal tissues.2,4 Ultrasonography facilitates monitoring of uterine adhesions4 that are common in chronic cases.2 In B-mode ultrasonography, echogenic strands crossing the uterine lumen were highly indicative of fibrinous or fibrous adhesions, a poor prognostic sign. Moreover, uterine torsion may also concurrently result in uterine perforation,46 ovarian vein rupture,47 hemoperitoneum,48 rotation of urinary bladder,49 intestinal obstruction,50 and uterine adhesions with surrounding viscera.5153 Transabdominal ultrasonography was used to assess the uterus, fetal organs, fetal fluids, fetal viability, and umbilicus; however, it was not effective in determining the prognosis for either the fetus or the dam.54 Incorporation of color Doppler and pixel intensity analysis further enables differentiation of viable versus necrotic uterine tissue and predicts treatment outcome.40 Color Doppler ultrasonography adds prognostic value by evaluating vascular perfusion4 and the blood flow in the uterine artery is substantially reduced in severe uterine torsion, correlating with ischemia and fetal compromise. Blood flow in the uterine artery is closely linked to the extent of vascular constriction that in turn influences the velocity of blood flow and vascular resistance. In cases of complete (360°) uterine torsion, this blood flow can be severely reduced or even completely absent.55 To evaluate vascular perfusion using Doppler ultrasonography, the most informative indices include the pulsatility index, resistance index, time-averaged maximum velocity, and blood flow volume.56 Image analysis techniques like mean pixel value (MPV) quantification has promise in identifying degenerative changes in uterine tissue. Increased MPV was associated with tissue fibrosis and reduced hydration, indicating poor prognosis and a likely need for surgical intervention.2

At the molecular level, torsion induces marked histological and biochemical changes. These include hemorrhage, tissue necrosis, leukocyte infiltration, and reduced placental expression of estrogen receptors (ERs) and vascular endothelial growth factor (VEGF),57 highlighting the disrupted endocrine and angiogenic support during fetal distress.6,58 Progesterone concentrations may remain unaltered and estrogen concentrations are significantly reduced during intrapartum torsion, impairing cervical softening and uterine contractility.58 Although clinical examination and ultrasonography remain primary tools, hematological changes such as leukocytosis, neutrophilia, and elevated fibrinogen concentrations may provide supportive information, particularly in cases complicated by endotoxemia or tissue necrosis.4,53 However, these findings are nonspecific and should not be used in isolation for diagnosis.

Pathophysiological and histopathological changes in uterine torsion

Uterine torsion induces profound structural and functional alterations in the uterus, placenta, and associated vasculature. These changes are primarily driven by ischemia, mechanical obstruction, and inflammation resulting from torsional rotation and vascular compression. The severity of pathophysiological changes depends on the degree and duration of torsion, fetal viability, and the degree of cervical involvement. Pathophysiological changes (based on the severity and duration of uterine torsion) are summarized (Table 1).

Table 1. Pathophysiological changes
Torsion severity/ duration Observed changes Diagnostic indicators
Mild (< 180°, < 6 hours)42 Slight uterine congestion, normal placentomes, minimal ischemia Normal Doppler flow; intact fetal membranes
Moderate (180-270°, < 12 hours)41,58 Partial vascular compression, early edema, mild placental dysfunction Mildly reduced uterine artery flow; slight reduction in placental estrogens
Severe (270-360°, 12-24 hours)2 Ischemic necrosis of uterus, placentome detachment, fetal membrane collapse, inflammatory infiltration Absence of Doppler flow; increased mean MPV; echogenic fetal tissue
Chronic (> 24 hours)42,43 Endometrial sloughing, fibrosis, thrombosis, necrosis, adhesions Fibrotic bands on ultrasound; suppression of VEGF and ERα
Fetal death and putrefaction43 Gangrenous uterine wall, systemic toxemia, neutrophilia, metabolic acidosis Leukocytosis; shock signs; foul-smelling lochia; uterine rupture risk

The primary pathophysiological event involves vascular compromise; uterine rotational displacement results in partial or complete obstruction of the uterine arteries and veins, thereby impairing maternal-fetal circulation.55 Compression of the arterial supply may inflict irreversible injury to myometrium and endometrium, precipitating hypoxia, cellular necrosis, and subsequent loss of structural integrity and elasticity of the uterine wall. Consequently, the affected tissue can become necrotic, brittle, and is prone to rupture.28,29 In severe torsion cases, Doppler ultrasonography has revealed markedly reduced uterine arterial blood flow, often accompanied by elevated resistance indices.4,59 These hemodynamic disturbances are indicative of vascular compression, circulatory stasis, and tissue hypoxia. Prolonged ischemia exacerbates cellular oxygen deprivation, leading to interstitial edema, vascular thrombosis, and endothelial injury.58 Furthermore, in cows with advanced torsion, lower placental estrogen concentrations58 likely reflected compromised placental perfusion and function.

Histopathological investigations of uterine torsion cases consistently reveal degenerative alterations within the uterine wall, characterized by disruption of muscle fibers, congestion, hemorrhage, and areas of necrosis.17 Torsed uterus frequently exhibit marked inflammatory cell infiltration, pronounced fibrosis, and reduced density of the endometrial glandular epithelium.43 In long-standing or neglected cases, fibrinous adhesions may develop between the uterus and adjacent abdominal viscera, thereby increasing the complexity of surgical intervention.4 Ultrasonographic evaluations aimed at detecting uterine adhesions have identified echogenic bridging strands traversing the uterine lumen that are indicative of fibrous tissue bands or necrotic remnants.2,4 Such adhesions are commonly associated with an unfavorable prognosis and may render nonsurgical correction methods (e.g. rolling) ineffective. Uterine torsion also disrupts the structural integrity of placentomes. In severe cases, placentome detachment occurs due to stretching and ischemic necrosis of the caruncular tissue. Histologically, the cotyledonary epithelium exhibits vacuolation, necrosis, and sloughing.6 In advanced cases of torsion, there is echogenic collapse of the fetal membranes accompanied by a reduction in uterine fluid volume.4 The degeneration of these membranes compromises the intrauterine environment, leading to septicemia and toxemia in the dam.2

Estrogen and VEGF have critical roles in maintaining uterine blood flow and endometrium;58 furthermore, there was significantly reduced placental estrogen concentrations in cows that had uterine torsion.58 Similarly, immunohistochemical studies43 demonstrated reduced expression of VEGF and estrogen receptor-alpha in torsed uterus, particularly in cases with fetal death or delayed intervention. Reduction in VEGF expression correlated with impaired angiogenesis and compromised vascular integrity in the endometrium. These molecular changes not only hinder tissue recovery but also influence future fertility by disrupting endometrial receptivity and uterine remodelling. When uterine torsion persists > 24 hours without correction, necrosis of the uterine wall and fetal death can result in the release of endotoxins into the systemic circulation, precipitating toxemia, septic shock, and ultimately multi-organ failure.19 Cows with gangrenous uterus frequently exhibited clinical signs (e.g. hypothermia, tachycardia, and collapse).19 Hematological alterations in such cases may include leukocytosis, elevated fibrinogen concentrations, and evidence of metabolic acidosis.43 The onset of systemic endotoxemia markedly worsens prognosis; although surgical intervention can still be undertaken, the likelihood of survival is substantially reduced due to the frequent occurrence of terminal complications (e.g. uterine rupture and peritonitis).

Treatment approaches and prognostic indicators

Management of uterine torsion in cattle is influenced by multiple factors, including the degree and duration of rotation, fetal viability, extent of cervical dilation, and overall health status of the dam. Timely intervention ensures favorable outcomes, but delays frequently lead to irreversible uterine injury, fetal demise, and systemic complications. Mild to moderate cases can be resolved with manual rolling (modified Schaffer’s method),26,39,60,61 whereas more severe or chronic cases require laparotomy or cesarian surgery under appropriate fluid and antibiotic support.2,24,27,35,60,62,63 Prognosis is most favorable when intervention occurs within 12-24 hours and the torsion does not exceed 270°.17,43 Delayed cases are often complicated by adhesions, endotoxemia, and uterine rupture, with poor survival and subsequent fertility.2,4 The economic impact is substantial due to veterinary costs, calf losses, reduced milk production, and potential culling of the dam.28,58 Therefore, early diagnosis, rapid intervention, and proper postoperative care are critical.

In mild to moderate torsion cases, particularly when partial cervical dilation is present and the fetus is viable, nonsurgical correction methods are often successful. Modified Schaffer’s technique is the most widely applied, involving casting the cow and rolling it in the direction of the torsion and using a plank to stabilize in utero fetus.19,23 Reported success rates ranges 60-80% for torsions < 270° and ≤ 6-12 hours duration;6,18 likelihood of success is greatest when tissue damage is minimal and fetal viability is confirmed. Rolling can be attempted up to 3 times before proceeding to surgical intervention.6 However, its applicability is limited in cases of incomplete cervical dilation and there is a potential risk of trauma to the birth canal.12,25

Surgical intervention is indicated when the degree of torsion exceeds 270°, when there is suspicion of necrosis or adhesions, or when conservative approaches fail. In such situations, a laparotomy enables manual repositioning of the uterus. If the fetus is dead or the cervix remains closed, cesarian surgery is the preferred option.19,43 Favorable surgical outcomes have been documented in chronic cases where preoperative ultrasonography excluded extensive adhesions.2 However, prognosis is markedly reduced in cases involving gangrenous changes or uterine rupture, even with surgical correction.

Preoperative treatment of tocolytics (e.g. clenbuterol or isoxsuprine) may facilitate manipulation and decrease the risk of rupture.23 Postoperative care should include broad-spectrum antibiotics, antiinflammatory agents, intravenous fluid therapy, and ecbolics to enhance uterine involution.5 Supplementation with calcium and energy sources is recommended for animals exhibiting hypocalcemia or ketosis.

Optimal prognosis is achieved when correction occurs within 6-8 hours; prognosis becomes poor after 24 hours.19 Rotations > 270° are strongly associated with ischemic damage and increased fetal mortality.4 Presence of a live fetus is linked to better outcomes; fetal death often coincides with necrosis, endotoxemia, and poor survival.58 Detection of fibrous adhesions, collapsed fetal membranes, or reduced uterine arterial perfusion suggests a guarded prognosis.42 Leukocytosis, elevated fibrinogen concentrations, and increased mean platelet volume (MPV) are associated with unfavorable outcomes.43 Reproductive performance after recovery is variable; delayed diagnosis and necrosis of the uterine wall may result in permanent endometrial injury, impaired uterine involution, and prolonged interestrus intervals.43 Animals with histologically intact uterus returned to estrus more rapidly and achieved higher conception rates compared to those with fibrosis or suppressed VEGF expression. Common complications and sequelae of uterine torsion in cattle are highlighted (Table 2).

Table 2. Common complications and sequelae
Complication Clinical impact Findings/outcome
Uterine necrosis and rupture19,65 Peritonitis, surgical nonviability, death Friable uterine wall, hemorrhage, abscess, rupture
Uterine adhesions4,6,65 Infertility, poor uterine motility, surgical difficulty Dense fibrous bands to omentum, abdominal wall
Retained fetal membranes19 Metritis, delayed involution Failure of placental detachment, foul discharge
Metritis and endometritis19 Prolonged recovery, infertility Uterine discharge, systemic illness, requires prolonged treatment
Reduced fertility60,66 Extended calving-to-conception interval, poor conception rate Uterine fibrosis, reduced VEGF, early embryonic loss
Torsion recurrence19 Risk in subsequent pregnancies Lax uterine ligaments, prior history of dystocia

An integrated approach using clinical signs, transrectal examination findings, ultrasonographic data, and vascular indices provides a comprehensive assessment of uterine torsion. Uterine artery Doppler indices, when combined with hormonal measurements and fetal viability status, can guide decision-making between conservative and surgical management. Quantitative imaging and hormone assays, although not widely available in rural practice, can markedly enhance early detection, especially in high-value dairy animals or referral centers.64

Preventive strategies

Although uterine torsion remains a relatively unpredictable event, certain predisposing factors and management practices have been linked to its occurrence. Effective prevention involves a combination of environmental control, genetic selection, nutritional optimization, and attentive periparturient care. Additionally, ongoing research into diagnostic technologies and uterine biomechanics may provide tools for early prediction and prevention.

Several studies have suggested that poor footing, restricted movement, and slippery floors in late pregnancy can increase the risk of uterine torsion by promoting uneven posture and imbalance during fetal repositioning.16 Providing sufficient space for exercise and maintaining dry, nonslippery flooring reduces abrupt movements that could encourage uterine rotation. Free-stall barns and tethering systems have been associated with increased torsion risk due to restricted locomotion. Open housing with regular supervised exercise may aid in maintaining uterine tone and proper fetal positioning.19 Metabolic disorders common in peripartum period, can impair myometrial contractility and compromise uterine stability;53 cows with torsion had higher incidences of negative energy balance and subclinical hypocalcemia, particularly in high-producing dairy animals. Although there is limited direct genetic evidence, anecdotal reports suggest that selection for moderate birth weight and body conformation may reduce incidence.53 In herds prone to complications, bulls that produce very large calves or with narrow pelvic structures should not be used. Further studies are required to determine heritability of torsion predisposition and the role of connective tissue integrity in uterine positioning. Field veterinarians, especially in rural areas, have a crucial role in early detection and emergency correction of torsion. Training programs should emphasize recognition of subtle signs, efficient use of ultrasonography, and prompt decision-making for surgical versus manual correction. Standardization of rolling protocols and timely referral for surgery can substantially improve outcomes. Improved farmer awareness and timely referral to equipped centers are essential to reducing morbidity and mortality. Preventive measures are summarized (Table 3).

Table 3. Preventive measures
Strategy Rationale/effect
Proper flooring and footing23,41 Prevents slipping and uncoordinated movements that may lead to uterine rotation
Adequate exercise during late gestation19 Maintains uterine tone and fetal alignment
Avoiding tethering or restrictive housing23 Enhances normal fetal positioning and maternal movement
Balanced transition nutrition60 Prevents hypocalcemia and ketosis, supports myometrial contractility
Training veterinarians in emergency response41 Ensures prompt diagnosis and appropriate intervention
Use of Doppler ultrasonography prepartum64 Enables assessment of uterine perfusion and vascular stability
Biomarker-based risk assessment66 May enable prediction of torsion-prone animals based on uterine stress markers

Future research directions

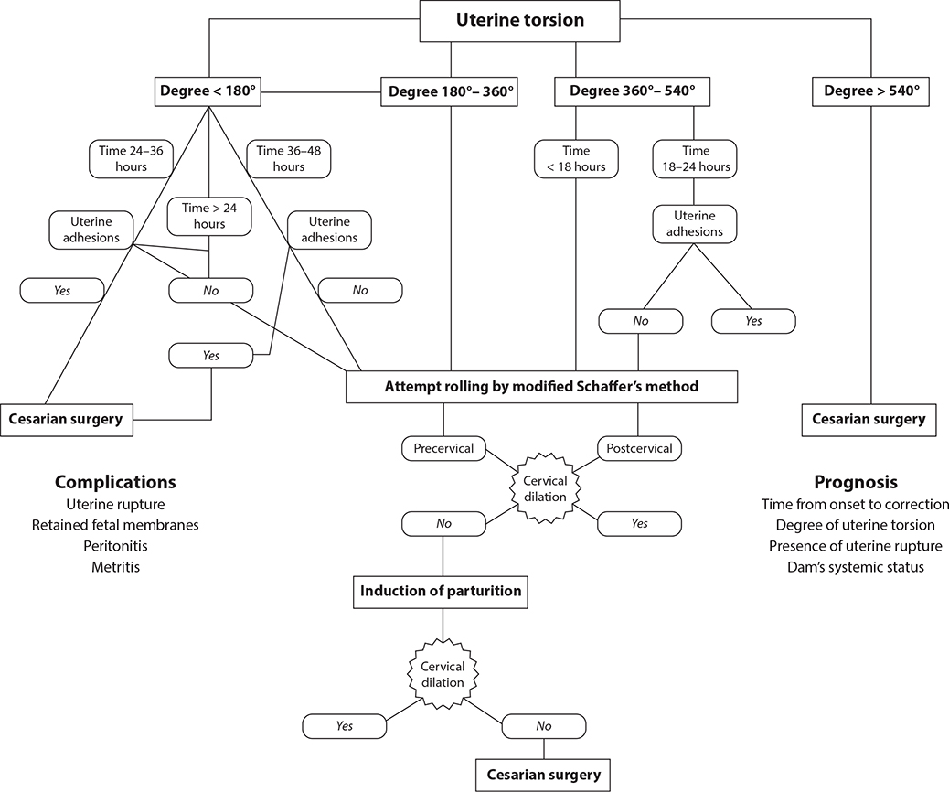
After careful review of literature and based on personal observation, authors have prepared a decision tree for approaching a case of uterine torsion (Figure). Additionally, prospective cohort studies involving large dairy herds can help validate risk factors and inform preventive herd management protocols.

Figure 1.
Figure. Decision tree

Conclusion

Uterine torsion in cattle remains as the most complex and time-sensitive obstetrical emergency encountered in large animal practice. Despite being well recognized for decades, its unpredictable onset, subtle early clinical signs, and rapid progression toward fetal and maternal compromise demand high clinical vigilance. Multifactorial nature of the condition, ranging from biomechanical rotation and ligament laxity to placental ischemia and hormonal suppression, necessitates a comprehensive diagnostic and therapeutic approach. Recent advances in diagnostic ultrasonography, including Doppler imaging and quantitative tissue analysis, have transformed the clinician’s ability to detect vascular compromise, uterine wall degeneration, and fetal viability in real time. Moreover, molecular studies highlighting the roles of VEGF, estrogen receptors, and systemic inflammatory markers offer deeper insight into uterine viability and future fertility prospects. These tools not only enhance diagnostic accuracy but also improve decision-making regarding manual detorsion versus surgical intervention.

Treatment success hinges on early intervention. Manual rolling remains effective in selected cases, whereas timely laparotomy or caesarean surgery becomes indispensable in severe or chronic torsions. Yet, even with successful detorsion, complications such as uterine necrosis, adhesions, metritis, and infertility often threaten long-term reproductive performance. This underscores the need for proactive herd management strategies and continued veterinary training in periparturient care. Preventive strategies, though not foolproof, have a critical role in reducing torsion incidence. Emphasis on housing design, exercise, nutritional stability, and sire selection for fetal size moderation are important elements in preventive herd protocols. Furthermore, identifying at risk animals through behavioral surveillance, ultrasonography, and perhaps future wearable technologies or biomarkers could revolutionize early detection. Although the clinical emergency of uterine torsion may never be fully eliminated, the integration of advanced diagnostics, evidence-based treatment and predictive management offers hope for improved outcomes. Sustained research in uterine physiology, stress signaling, and biomechanical modelling is essential to refine prevention and to ensure better maternal and fetal health.

Authors contribution

Conceptualization, manuscript drafting, and decision tree preparation: PS and AS; Literature search and data curation: DY; Supervision and final approval of the manuscript: PK. Authors have read and approved manuscript submission.

References

1. Srinivas M, Sreenu M, Lakshmi RN, et al: Studies on dystocia in graded Murrah buffaloes: a retrospective study. Buffalo Bull 2007;26:40-45.
2. Sutaria TV, Chaudhari RK, Sutaria PT: Ultrasonographic diagnosis of adhesions, quantification of uterine wall and managerial perspectives of uterine torsion in buffaloes. Reprod Domest Anim 2022;57:1505-1519. doi: 10.1111/rda.14226
3. Purohit GN, Barolia Y, Shekhar C, et al: Maternal dystocia in cows and buffaloes: a review. Open J Anim Sci 2011;1:41-53. doi: 10.4236/ojas.2011.12006
4. Sharma P, Sharma A, Sood P, et al: Haemodynamic perspective of middle uterine artery in relation to delayed case of uterine torsion in Jersey cow. Vet Rec Case Rep 2025;13:e1042. doi: 10.1002/vrc2.1042
5. Kazama K, Fujita S, Nishikawa A, et al: A study of 23 dairy cows with post-partum uterine torsion. Vet Med Sci 2024;10:e1357. doi: 10.1002/vms3.1357
6. Amin YA, Elnegiry AA, Awadalla EA, et al: Placental expression of estrogen and progesterone receptors and vascular endothelial growth factor in buffaloes suffering from uterine torsion. BMC Vet Res 2025;21:65. doi: 10.1186/s12917-024-04422-z
7. Vasishta NK: Torsion of uterus in buffaloes in relation to incidence, etiology and treatment. M.V.Sc. Thesis, Ludhiana, India; Punjab Agricultural University: 1983.
8. Malhotra P: Some studies on the cervical changes in the uterine torsion cases with special reference to cervical filtration in buffaloes. M.V.Sc. Thesis, Ludhiana, India; Punjab Agricultural University: 1990.
9. Singh M: Studies on changes in blood and ruminal functions in buffaloes with dystocia. M.V.Sc. Thesis, Ludhiana, India; Punjab Agricultural University: 1991.
10. Prabhakar S, Dhaliwal GS, Sharma RD, et al: Success of treatment in relation to milk letdown and pelvic relaxation in bovines with torsion of uterus. Indian J Dairy Sci 1995;48:323-325.
11. Ijaz A, Talafha AQ: Torsion of the uterus in an Awassi ewe. Aust Vet J 1999;77:652-653. doi: 10.1111/j.1751-0813.1999.tb13154.x
12. Smail NL, Adnane M, Wagener K, et al: Roadmap to dystocia management-guiding obstetric interventions in cattle. Life (Basel) 2025;15:457. doi: 10.3390/life15030457
13. Cebra CK, Cebra ML, Garry FB, et al: Surgical and nonsurgical correction of uterine torsion in New World camelids: 20 cases (1990–1996). J Am Vet Med Assoc 1997;211:600-602. doi: 10.2460/javma.1997.211.05.600
14. Jung C, Hospes R, Bostedt H, et al: Surgical treatment of uterine torsion using a ventral midline laparotomy in 19 mares. Aust Vet J 2008;86:272-276. doi: 10.1111/j.1751-0813.2008.00315.x
15. Morten DH, Cox JE: Bovine dystocia: a survey of 200 cases met within general practice. Vet Rec 1968;83:530-537. doi: 10.1136/vr.83.21.530
16. Frazer G, Perkins N, Constable P: Bovine uterine torsion: 164 hospital referral cases. Theriogenology 1996;46:739-758. doi: 10.1016/S0093-691X(96)00233-6
17. de Carvalho JC, Lainetti PF, Alonso JM, et al: Ultrasonographic and haematology findings as an indicator of uterine torsion prognosis in cattle. Vet Rec Case Rep 2022;10:e456. doi: 10.1002/vrc2.456
18. Ruegg PL: Uterine torsion of 720 degrees in a midgestation cow. J Am Vet Med Assoc 1988;192:207-208. doi: 10.2460/javma.1988.192.02.207
19. Matthijsen HF, Putker PH: Postpartum torsion of the right uterus horn in a cow. Tijdschr Diergeneeskd 1989;114:17-19.
20. Biggs A, Osborne R: Uterine prolapse and mid-pregnancy uterine torsion in cows. Vet Rec 2003;152:91-92.
21. Berger-Pusterla J: Investigations on the aetiology of intrapartum uterine torsion in cattle. Dissertation, University of Zurich: 1995.
22. Potjans J: Contribution to the etiology of torsio uteri in cattle. Dissertation, University of Munich: 1988.
23. Berchtold M, Rüsch P: Birth interference from the mother. In: Richter J, Götze R, Grunert E, et al: editors. Animal Obstetrics. Berlin; Parey Buchverlag: 1993. p. 222-244.
24. Drost M: Complications during gestation in the cow. Theriogenology 2007;68:487-491. doi: 10.1016/j.theriogenology.2007.04.023
25. Kumar P, Rajanna R, Sunitha R: Uterine torsion in bovines: a review article. Int J Curr Microbiol App Sci 2020;9:2774-2780. doi: 10.20546/ijcmas.2020.906.336
26. Cergolj M, Tomaskovic A, Makek Z: Diagnosis and treatment of uterine torsion during pregnancy in cattle. Tierarztl Umsch 1999;54:79-83.
27. Amer HA, Hashem MA: Relationship between clinical and biochemical picture of uterine torsion in Egyptian buffaloes (Bubalus bubalis). Internet J Vet Med 2008;4:1. doi: 10.5580/1157
28. Ghuman SP: Uterine torsion in bovines: a review. Indian J Anim Sci 2010;80:289-305.
29. Noakes DE, Parkinson DJ, England GCW: Maternal dystocias. In: Noakes DE: editor. Arthur’s Veterinary Reproduction and Obstetrics. 8th edition. New York, London, India; Saunders Harcourt: 2001. p. 155-180.
30. Pearson H: Uterine torsion in cattle: a review of 168 cases. Vet Rec 1971;89:597-603. doi: 10.1136/vr.89.23.597
31. Matharu SS, Prabhakar S: Clinical observations and success of treatment of uterine torsion in buffaloes. Indian J Anim Reprod 2001;22:45-48.
32. Pattabiraman SR, Singh J, Rathor SS, et al: Non-surgical method of correction of bovine uterine torsion: a clinical analysis. Indian Vet J 1979;56:424-428.
33. Dufty JH: Clinical studies on bovine parturition: foetal aspects. Aust Vet J 1973;49:177-182. doi: 10.1111/j.1751-0813.1973.tb06781.x
34. Jose VM, Neelakanta Iyer CP, Madhavan E: Positional and postural changes of the foetus prior to and during parturition in cattle. Aust Vet J 1983;60:148-149. doi: 10.1111/j.1751-0813.1983.tb05930.x
35. Murty KK, Prasad V, Murty PR: Clinical observations on uterine torsion in buffaloes. Indian Vet J 1999;76:643-645.
36. Duncanson G: Uterine torsion in cattle: a review of 18 severe cases. Proc Br Cattle Vet Assoc 1985; p.133-135.
37. Wright JG: Bovine dystocia. Vet Rec 1958;90:347-356. doi: 10.4039/Ent9081-2
38. Sloss V, Dufty JH: Obstetrical physiology, pathology, procedures. In: Sloss V, Dufty JH: editors. Handbook of Bovine Obstetrics. Baltimore, MD; Williams and Wilkins: 1980. p. 39-183.
39. Manning J, Marsh P, Marshall F, et al: Bovine uterine torsion: a review illustrated by cases from the Western College of Veterinary Medicine, Large Animal Clinic. Bovine Pract 1982;17:94-98. doi: 10.21423/bovine-vol1982no17p94-98
40. Sutaria T, Chaudhari R, Sutaria P: Ultrasonography in uterine torsion: a futuristic tool. Adv Res Ultrasound 2022;1:63-71. doi: 10.48165/aru.2022.1204
41. Biswas N, Kumar S, Sharma R: Comprehensive clinical analysis of uterine torsion severity and outcomes in buffaloes: correlation of key clinical features with prognostic indicators. Int J Adv Biochem Res 2024;8:150-153. doi: 10.33545/26174693.2024.v8.i10Sb.2428
42. Sendag S, Sickinger M, Arslan T, et al: Effect of uterine torsion intrapartum on concentrations of placental estrogens and progesterone in cattle. Vet Med Sci 2023;9:1764-1770. doi: 10.1002/vms3.1145
43. Arthur GH: Recent advances in bovine obstetrics. Vet Rec 1966;79:630-644. doi: 10.1136/vr.79.22.630
44. Pearson H, Denny HR: Spontaneous uterine rupture in cattle: a review of 26 cases. Vet Rec 1975;97:240-244. doi: 10.1136/vr.97.13.240
45. Tamm T: Studies on bovine uterine torsion. Dissertation, Hannover; Tierärztliche Hochschule: 1997.
46. Pickel M, Dirksen G, Grunert E: Uterine perforation following an experiment in the correction of a uterine torsion in the 5th month of pregnancy. Tierarztl Prax 1990;18:469-472.
47. Blanchard TL: Uterine torsion with ovarian vein rupture in a ewe. J Am Vet Med Assoc 1981;179:1402-1403. doi: 10.2460/javma.1981.179.12.1402
48. Jadhao PT, Markandeya NM, Rautmare SS: Uterine torsion along with haemoperitoneum in a buffalo. Indian J Anim Reprod 1993;14:59.
49. Kochhar HPS, Prabhakar S, Singh P, et al: Rotation of urinary bladder with torsion of uterus in a buffalo. Indian Vet J 1994;71:388-389.
50. Dhaliwal GS, Prabhakar S, Sharma RD: Intestinal obstruction in association with torsion of uterus in a buffalo. Pak Vet J 1992;12:42-43.
51. Siddiquee GM, Sharma RD, Sobti VK: Changes in the electrocardiogram and cardiac vectors following induction uterine torsion in buffaloes (Bubalus bubalis). Proc Nat Symp Xth Annu Conv Indian Soc Anim Reprod, Madras; 1992. p. 1-5.
52. McEntee K: The uterus: degenerative and inflammatory lesions. In: McEntee K: editor. Reproductive Pathology of Domestic Animals. New York; Academic Press: 1990. p. 143-166.
53. Sell F, Eulenberger K, Schulz J: Use of clenbuterol to control dystocia of cattle. Mh Vet Med 1990;45:413-417.
54. Devender, Chandolia RK, Pandey AK, et al: Transabdominal color Doppler ultrasonography: a relevant approach for assessment of effects of uterine torsion in buffaloes. Vet World 2016;9:842-849. doi: 10.14202/vetworld.2016.842-849
55. Schönfelder A, Hasenclever D: Cost-utility analysis of surgical obstetrics in bovines with torsio uteri intrapartum. Berl Munch Tierarztl Wochenschr 2005;118:490-494.
56. Dickey RP: Doppler ultrasound investigation of uterine and ovarian blood flow in infertility and early pregnancy. Hum Reprod Update 1997;3:467-503. doi: 10.1093/humupd/3.5.467
57. Ibrahim A, Badr A, Amer HA, et al: Vascular endothelial growth factor: a novel marker for torsion-induced incomplete cervical dilatation in Egyptian buffaloes. Open Vet J 2022;12(5):709-717. doi: 10.5455/OVJ.2022.v12.i5.16
58. Roberts SJ, Hillman RB: An improved technique for the relief of bovine uterine torsion. Cornell Vet 1973;63:111-116.
59. Chandolia RK, Singh G, Pandey AK, et al: Evaluation of blood flow in middle uterine artery by color Doppler ultrasonography in uterine torsion buffaloes before and after detorsion. Buffalo Bull 2018;37:495-502.
60. Klein C, Webrend A: Light microscopic examination of uterine tissue from cows with uterine torsion at 360. J Vet Med A Physiol Pathol Clin Med 2006;34:289.
61. Baker I: Torsion of the uterus in the cow. In Pract 1988;10:26. doi: 10.1136/inpract.10.1.26
62. Fleming G: Fleming’s Veterinary Obstetrics. London; Baillière, Tindall and Cox: 1930. p. 235-250.
63. Dhaliwal GS, Vasishta NK, Sharma RD: Uterine torsion in a goat: a case report. Indian J Anim Reprod 1986;7:90-91.
64. Herzog K, Brockhan-Lüdemann M, Kaske M, et al: Luteal blood flow is a more appropriate indicator for luteal function during the bovine oestrous cycle than luteal size. Theriogenology 2010; 73:691-697. doi: 10.1016/j.theriogenology.2009.11.016
65. Aubry P, Warnick LD, DesCôteaux L, et al: A study of 55 field cases of uterine torsion in dairy cattle. Can Vet J 2008;49:366-372.
66. Chang K, Zhang L: Steroid hormones and uterine vascular adaptation to pregnancy. Anim Reprod Sci 2008;15:336-348. doi: 10.1177/1933719108317975