Research Report

Constitutive expression of toll-like receptor genes and signaling pathways in stallion testis and epididymis

Maria Ferrer,a Karen Moran,b Maria Bilbao,b Michele Barletta,a Jared Williams,a Julie Gordon,a Julian Bartoloméb

aDepartment of Large Animal Medicine, College of Veterinary Medicine, University of Georgia, Athens, GA, USA bFacultad de Ciencias Veterinarias, Universidad Nacional de La Pampa, La Pampa, Argentina

Abstract

Toll-like receptors (TLRs) expression pattern and their associated molecules have not been described in stallions. Understanding the TLR expression and their responses to activation is key in interpreting the interactions between immune system and reproductive system in healthy and ill animals. Objective of this study was to describe the constitutive expression pattern of TLRs and their signaling pathways in stallion’s testis and epididymis. It was hypothesized that all TLRs and downstream signaling molecules are constitutively expressed in these tissues in reproductively normal stallions. Transcriptome analysis was performed in testicular and epididymal samples from reproductively normal stallions (n = 8). A detectable constitutive expression of all TLRs, costimulatory molecules, and most downstream adaptors and effectors was identified in stallion reproductive tissues. Most significant pathways were associated with TLR3, TLR2/TLR1, TLR2/TLR6, and the effector molecules C-C motif ligand 5 (CCL5) and CD40. Most genes were overexpressed in the epididymis compared to testis. Widespread and abundant expression of these genes supports an important function of the innate immunity in testicular and epididymal defense. These TLRs may also have a physiological role in maintaining the tolerogenic environment, supporting posttesticular maturation, or removing defective sperm from the tubular system.

Keywords: Horse, testis, epididymis, toll-like receptor, innate immunity, transcriptome

 

Citation: Clinical Theriogenology 2025, 17, 12705, http://dx.doi.org/10.58292/CT.v17.12705

Copyright: © 2025 The Author(s). This is an Open Access article distributed under the terms of the Creative Commons Attribution-NonCommercial 4.0 International License (http://creativecommons.org/licenses/by-nc/4.0/), permitting all noncommercial use, distribution, and reproduction in any medium, provided the original work is properly cited.

Published: 28 October 2025

CONTACT: Maria Ferrer msferrer@uga.edu

Supplemental data for this article can be accessed online at http://dx.doi.org/10.58292/CT.v17.12705

Competing interests and funding: Authors have no conflict of interest that could be perceived as prejudicing against the impartiality of the research reported.
For the Love of the Horse Competitive Research Grants, University of Georgia.

 

Introduction

Equine toll-like receptor (TLR) family includes 12 reported transmembrane proteins localized on the plasma membrane (TLR1, TLR2, TLR4, TLR5, TLR6, TLR10, TLR11) or cytosolic endosomal membranes (TLR3, TLR7, TLR8, TLR9, TLR12).1,2 These receptors are essential for the initiation of the innate immune response through recognition of conserved pathogen-associated molecular patterns (PAMPs). Although surface TLRs identify bacterial, fungal and protozoal peptides and lipopolysaccharides, cytosolic TLRs identify viral and bacterial nucleic acids. In mammals, most TLRs bind several ligands by forming homodimers; however, TLR2 forms heterodimers with TLR1 or TLR6. Dimer type influences the affinity and magnitude of the TLR response to its ligand. The heterodimer TLR2/1 has higher affinity and a more potent response to bacterial lipopeptides than TLR2/6 in the horse.3

Upon engagement with the ligand, TLR dimers initiate the myeloid differentiation protein 88 (MyD88)-dependent pathway. Recruitment of the adaptor proteins MyD88 and TIR domain containing adaptor protein (TIRAP) results in activation of the cytosolic nuclear factor kappa B (NF-kB), its translocation to the nucleus, and transcription of proinflammatory cytokine genes, such as TNFα, IL-6, IL-1, and IL-12.4 The exception to this pathway is TLR3, whose activation triggers the Toll/IL-1R domain-containing adaptor inducing interferon β (TRIF)-dependent pathway. Recruitment of TRIF and TRIF-related adaptor molecule culminates with activation and nuclear translocation of interferon regulatory factor 3 and expression of type 1 interferons (IFN-α and IFN-β).2,4 The TLR4 has the ability to activate both pathways and requires the presence of the co-stimulatory molecules CD14 and myeloid differentiation. Although the innate immunity has a critical role in the initial control of infectious agents, TLRs can also be activated by endogenous damage-associated molecular patterns (DAMPs), resulting in sterile inflammation.5

Equid peripheral leucocytes express the 12 TLRs, whereas equine thymus, lung, liver, jejunum, colon, kidney, and lymph nodes express TLR1 to TLR10.2,6 There is also constitutive expression of TLR4 in the equine gingiva, hoof lamella, eye, skeletal muscle, cerebrum, cerebellum and adipose tissue, with increased expression induced by exercise, cortisol and heat in skeletal muscle and peripheral leucocytes, and by insulin resistance in adipose tissue.711 In the mare reproductive tract, the chorioallantois, endometrial glandular and luminal epithelium, stromal cells, leucocytes, endothelium, and vascular smooth muscle express TLR2, TLR4, TLR6, and TLR7 constitutively.1216 Inducible expression increased in mares with endometritis and placentitis.1416 Expression of TLRs in the stallion reproductive tract has not been reported.

Most TLRs and signaling components are expressed in immune cells and somatic and germ cells of the testis, epididymis, vas deferens, and accessory sex glands of rodents.17 Rodent Sertoli cells, Leydig cells, and testicular macrophages have the widest TLR expression patterns and express proinflammatory cytokines upon activation.18 Microbial PAMPs and endogenous DAMPs released by germ cells induce inflammatory cytokine production by Sertoli cells through TLR activation.17,19,20 Activation of inflammatory pathways in Sertoli cells inhibits their response to follicle stimulating hormone and androgens and disassembles junctional complexes of the blood-testis barrier.17 The activation of TLRs in Leydig cells suppresses steroidogenesis, altering testicular function through decreased intratesticular testosterone concentrations, whereas the activation of TLR2 and TLR4 in germ cells directly induces germ cell apoptosis.17,21 Activation of TLRs is also critical for the development of autoimmune orchitis in mice.20,22

Although the expression and activation pattern of TLRs in the rodent reproductive tract has been characterized, their expression in the genital tract of stallions has not been described. Understanding the expression patterns, ligands, and responses to activation is key to interpreting the interactions between the immune system and the reproductive system in healthy and ill animals. Objective of this study was to describe the constitutive expression of TLRs and their signaling pathways in stallion’s testis and epididymis. It was hypothesized that the testis and epididymis of reproductively normal stallions constitutively express all TLRs and downstream signaling molecules.

Materials and methods

Animals and tissue processing

Testicular and epididymal samples were collected from 8 client-owned stallions presenting to the Veterinary Medical Center of the University of Georgia for routine castration as part of the clinical services provided by the hospital. Our Institutional Animal Care and Use Committee does not require an approved Animal Use Protocol for the use of discarded clinical samples. Stallions were 2-13 years American Quarter Horse (n = 5), Arabian (n = 2) and American paint horse breed (n = 1); 4 stallions were castrated in April and 4 in February. Testes and epididymides were placed on ice immediately after castration and processed within 10 minutes. Sperm were collected from the vas deferens. Sperm morphology was evaluated using a Hancock stain and light microscopy;23 stallions’ fertility was not known. Given that sperm morphology is associated with pregnancy rate, this parameter was chosen as an inclusion criterion.2325 Various threshold values have been suggested for fertile or highly fertile stallions, ranging from 30-60%.2630 The highest value was used here to include stallions assumed to have normal testicular and epididymal function; thus, tissues from stallions with ≥ 60% morphologically normal sperm were included.

Vaginal tunics and connective tissue were removed, and the organs were rinsed with sterile saline solution. A 1 x 1 cm tissue sample was collected with sterile instruments from the testicular parenchyma and the epididymal head, body, and tail; 1 testis and epididymis were included per stallion. The side (left versus right) was randomly selected. Each tissue was placed in individual tubes, snap-frozen in liquid nitrogen, and stored in liquid nitrogen until processing.

Total RNA was extracted using a commercial kit (RNeasy Mini Kit, Qiagen, Redwood City, CA, USA) following the manufacturer’s protocol. Approximately 1 cm3 of tissue from each sample was cryopulverized and homogenized with an OMNI TH homogenizer (VWR) in RLT lysis buffer containing 1% 2-mercaptoethanol. The tissue suspension was centrifuged at 11,000 × g for 1 minute. Supernatant containing the total RNA was loaded on a RNeasy spin column to remove any DNA contamination and to elute the total RNA. Total RNA was frozen at –80°C and shipped on dry ice to a commercial laboratory (Novogene, Sacramento, CA, USA) for quality control and RNA sequencing.

Library preparation for transcriptome sequencing

Degradation and contamination of the RNA were monitored on 1% agarose gels. Purity of the RNA was evaluated using the NanoPhotometer® spectrophotometer (IMPLEN, Westlake Village, CA, USA). The RNA integrity and quantification was assessed using the RNA Nano 6000 Assay Kit of the Bioanalyzer 2100 system (Agilent Technologies, Santa Clara, CA, USA). A total amount of 1 μg of RNA per sample was used as input material for the RNA sample preparations. Sequencing libraries were generated using NEBNext® Ultra™ RNA Library Prep Kit for Illumina® (Illumina, San Diego, CA, USA) following the manufacturer’s recommendations, and index codes were added to attribute sequences to each sample. Briefly, mRNA was purified from total RNA using poly-T oligo-attached magnetic beads. Fragmentation was carried out using divalent cations under elevated temperature in NEB and next in first strand synthesis reaction buffer (5 x). First strand cDNA was synthesized using random hexamer primer and M-MuLV reverse transcriptase (RNase H). Second strand cDNA synthesis was subsequently performed using DNA polymerase I and RNase H. Remaining overhangs were converted into blunt ends via exonuclease/polymerase activities. After adenylation of 3’ ends of DNA fragments, NEB and next adaptor with hairpin loop structure were ligated to prepare for hybridization. To select cDNA fragments of preferentially 150-200 base pair (bp) in length, the library fragments were purified with AMPure XP system (Beckman Coulter, Brea, CA USA); 3 µL of USER Enzyme (NEB, USA) were used with size-selected, adaptor-ligated cDNA at 37°C for 15 minutes, followed by 5 minutes at 95°C before PCR. Then PCR was performed with Phusion high-fidelity DNA polymerase, Universal PCR primers, and Index (X) Primer. The PCR products were purified (AMPure XP system), and the library quality was assessed on the Agilent Bioanalyzer 2100 system. The clustering of the index-coded samples was performed on a cBot Cluster Generation System using PE Cluster Kit cBot-HS (Illumina), according to the manufacturer’s instructions. After cluster generation, the library preparations were sequenced on an Illumina platform and 125 bp/150 bp paired-end reads were generated.

Sequencing data analysis

Raw data (raw reads) of fastq format were first processed and clean data (clean reads) were obtained by removing reads containing adapters, reads containing ploy-N, and low-quality reads from the raw data. All the downstream analyses were based on the clean data with high quality. The reference genome (Equus caballus, Equcab3) and gene model annotation files were directly downloaded from the genome website. The index of the reference genome was built using hisat2 2.1.0 and paired-end clean reads were aligned to the reference genome using HISAT2 (Johns Hopkins University, Baltimore, MD, USA). FeatureCounts v1.5.0-p3 was used to count the reads numbers mapped to each gene. The expected number of fragments per kilobase of transcript sequence per millions base pairs sequenced (fpkm) of each gene was calculated based on the length of the gene and reads count mapped to this gene.31 Differential expression analysis was performed comparing the testicular tissue to each segment of the epididymis using the DESeq2 R package (1.14.1, R Core Team, Vienna, Austria). DESeq2 provided statistical routines for determining differential expression in digital gene expression data using a model based on the negative binomial distribution. The p values were adjusted using the Benjamini and Hochberg’s approach for controlling the False Discovery Rate. Genes with an adjusted p value < 0.05 by DESeq2 were considered differentially expressed.32 The differential expression of TLRs was evaluated within each tissue sample by comparing mean fpkm among TLRs. From the entire data set of transcripts, genes involved in the toll-like receptor pathway (https://www.genome.jp/pathway/hsa04620) were selected and reported.

Reverse transcription and real time polymerase chain reaction

Real time polymerase chain reaction (RT-PCR) was performed in a subset of 3 stallion testicular samples to confirm expression of TLRs 1-8 for quality control of the sequencing analysis. Tissue collected from equine lymph nodes was used as positive control. Total RNA yield and purity were estimated spectrophotometrically at 260 nm using a Nanodrop (Thermofisher Scientific, Waltham, MA, USA). Complementary DNA (cDNA) was synthesized from 1 µg total RNA using qScript™ cDNA SuperMix (Quanta Biosciences, Gaithersburg, MD, USA) and nuclease-free water, following the manufacturer’s instructions. Reverse transcription was performed at 25°C for 5 minutes, 42°C for 30 minutes, followed by 90°C for 5 minutes. The cDNAs obtained were stored at –20°C until further investigation. Reactions without reverse transcriptase were run in parallel to RT to confirm the absence of any genomic DNA or contamination. The TLR gene-specific primers (Table) were designed using sequences published in the National Center for Biotechnology Information database (NCBI, Bethesda, MD, USA) with the aid of Primer3 software and purchased from Sigma. Amplification of cDNA was performed using the following conditions: an initial denaturation at 94°C for 5 minutes; followed by 39 cycles of 94°C for 30 seconds, and annealing at the temperature specified for each gene for 60 seconds; with a final extension at 72°C for 4 minutes. A dissociation curve was added for 15 seconds at 95°C to ensure the presence of a single amplicon. Gene expression was analyzed using SYBR green quantitative RT-PCR, and expression data for the different genes were obtained in the form of threshold cycle (Ct) values.

Table. Forward and reverse primer sequences for TLR 1-8 genes for RT-PCR
Gene name Gene symbol Accession no. Forward Reverse Product size (bp)
Toll-like receptor 1 TLR1 NM_001256899.1 GCCCATATGCAAAGAGTTTGGC TCTGTGTTAAGGTGTCGAAGGC 183
Toll-like receptor 2 TLR2 NM_001081796.1 CATGCTTTGTGGACGGTGTG AAGACTTTTCACAGCTGCCG 168
Toll-like receptor 3 TLR3 NM_001081798.1 GAGACTGTTGCCCTTTTGGG CCGTTATGTTTGCTGGGAGG 125
Toll-like receptor 4 TLR4 NM_001099769.2 ACATCCCCACATCAACCAAGG ATGGTTGAGGCCCTGATATGC 158
Toll-like receptor 5 TLR5 Kwon, et al. 2011 TCCATGGAGGGTTGTGATGA CCCCGGAACTTTGTGACAAT
Toll-like receptor 6 TLR6 NM_001257142.1 GACTTGCCACCAGAAACCAAG AGGTACCGGATGCTATTACGG 128
Toll-like receptor 7 TLR7 NM_001081771.2 ACTTCTGTAGCAGGTCACGG ACTTAGGTCCAAGGTCTGCC 159
Toll-like receptor 8 TLR8 NM_001111301.1 GCCGTTTTGGAACTTGGTGG GGCATCTGAAACACACGTCG 186

Results

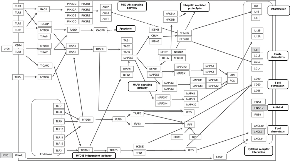
Gene expression was not affected by stallion age or season (p > 0.05); therefore, data from all stallions were grouped. Detectable constitutive expression of all TLRs, costimulatory molecules, and most downstream adaptors and effectors was identified in stallion reproductive tissues, including the ortholog gene TLR12 (Supplemental Table; Figure 1).

Figure 1.
Figure 1. Toll-like receptors and their associated pathways, gray boxes represent genes that were not constitutively expressed (fpkm = 0) within the stallion’s reproductive tract; fpkm = fragments per kilobase of transcript sequence per millions base pairs sequenced

Within the testes, transcription of all TLRs and most of their associated adaptors and effectors was identified (Supplemental Table and Figure 2). However, not all genes were equally expressed. The testicular expression of TLR3 (fpkm 1.57 ± 0.4) was higher (p = 0.002) than all other TLRs, followed by TLR2 (0.57 ± 0.1), TLR6 (0.28 ± 0.05), and TLR1 (0.24 ± 0.05). The transcription of TLR4 (0.01 ± 0.01) and 10 (0.03 ± 0.01) was minimal (Figure 2). Furthermore, there was an active expression of most adaptor protein genes and downstream mediators from all signaling pathways, except for phosphoinositide-3-kinase regulatory subunit 5 (PIK3R5). Genes for most of the resulting cytokines and effector proteins were also expressed in the testis, except for interleukin 8 (IL8), interferon alpha 2 (IFNA2), interferon beta 1 (IFNB1), and C-X-C motif ligand 9 (CXCL9) (Figure 1 and Supplemental Table). The most significantly expressed effector chemokine was CCL5 (Supplemental Table).

Figure 2.
Figure 2. Differential expression of equine toll-like receptors in the testis, epididymal head (EpHead), body (EpBody), and tail (EpTail). Fpkm = fragments per kilobase of transcript sequence per millions base pairs sequenced; a-cWithin a tissue, means without a common superscript differed (p < 0.05)

Level of expression of most genes differed (p < 0.05; Supplemental Table). Expression of TLR1, TLR2, TLR3, and TLR5-9 was downregulated in the testes compared to epididymis (Figure 2). Expression of TLR4 and TLR10-12 did not differ among tissues. Expression of most genes was upregulated in several segments of the epididymis compared to testis. The exception was some proteins of the PIK3-Akt and MyD88-dependent signaling pathways that were downregulated in the epididymis (Supplemental Table). Similar to testes, epididymal expression of TLR3 was higher than all other TLRs. The TLR1, TLR2, TLR5, TLR6, TLR7 and TLR10 were abundantly expressed (fpkm > 1) in at least 1 segment of the epididymis, whereas TLR4 and TLR11 had a minimal level of expression (fpkm < 0.1). There was also active expression of most adaptor proteins and downstream mediators from all signaling pathways, except for PIK3R5. The resulting cytokines involved in inflammation, chemotaxis, and stimulation of the immune system were upregulated in the epididymis, except for IL8, IFNA1, IFNA2, IFNB1, and CXCL9 that were not detected. The most significantly expressed effector chemokine was CCL5 (Supplement Table). Constitutive testicular expression of TLRs 1-8 was confirmed using RT-PCR (Figure 3).

Figure 3.
Figure 3. RT-PCR amplification curves of toll-like receptor (TLR) genes TLR1 (A), TLR2 (B), TLR3 (C), TLR4 (D), TLR5 (E), TLR6 (F), TLR7 (G), and TLR8 (H) and Cq values of individual samples (I). a = nontemplate negative control, b = positive control (lymph node tissue), c = testicular tissue samples

Discussion

To our knowledge, this is the first description of constitutive expression of TLR genes and their downstream adaptors and effector cytokines in the stallion’s reproductive tract, confirming that the equine testis and epididymis are fully equipped with the machinery needed for TLR stimulation and function. Limitations of our study are: first, unavailability of stallions’ fertility history and second, histologic evaluation of the tissue. However, a strict criterion was used to select stallions with a high percentage of morphologically normal sperm that were assumed to have normal testicular and epididymal function.2630 In this group of stallions, TLR3 was the most abundant transcript within all segments of the stallion’s genital tract evaluated. A third limitation is that we did not attempt to identify the cell types expressing each gene. In rodents, TLR3 was abundantly expressed in germ cells, Sertoli cells, and peritubular cells.17,33 Toll-like receptor 3 also had the most widespread and abundant expression in the rodent and human testis, suggesting an important role in testicular function.17,33,34 This cytosolic receptor recognizes viral and mammalian double-stranded DNA. It was speculated that physiological activation of TLR3 during phagocytosis of germ cells by Sertoli cells induced an inflammation-like activation of Sertoli cells that triggered the release of critical spermatogenic regulators.35 During inflammation, TLR3 activates the TRIF-dependent pathway, resulting in release of interferons. Despite the abundance of TLR3 and its mediators, interferons were not abundantly transcribed in the reproductive tract of reproductively normal stallions, suggesting that TLR3 may indeed serve a physiological function in the absence of inflammation. Several SNPs were identified in the coding regions of the horse TLR3 gene, as well as TLR7 and TLR8, but their effect on pattern recognition or function is not known.36

The next most abundantly expressed receptors were TLR1, TLR2, and TLR6, together with their associated mediators of the PIK3-Akt signaling pathway. Toll-like receptor 2 was ubiquitously expressed in rodent germ cells, Leydig cells, and Sertoli cells, whereas TLR6 was only expressed in mouse Sertoli cells.17,33 Cellular localization of TLR1 in the testis has not been described. These TLRs are located in cell membranes.1 Heterodimers TLR1/TLR2 and TLR2/TLR6 recognize lipoproteins in Gram positive bacteria. Although their activation induces the release of several cytokines, those involved in innate chemotaxis, particularly CCL5, were the most abundantly expressed in stallion’s testis and epididymis. Macrophages in the basal region of the epididymal epithelium constitutively express CCL5. These macrophages present antigens to lymphocytes and help eliminate abnormal sperm.37 Concentration of CCL5 in seminal plasma was lower in men with immune-mediated infertility.38 It was suspected that reduced CCL5 concentration decreased the chemoattraction of scavenger leukocytes involved in the physiological elimination of abnormal sperm during storage in the genital tract, leading to increased exposure to autoantigens and autoimmune reactions.38 Furthermore, CCL5-positive macrophages are involved in the acidification of the epididymal luminal fluid. This low pH is necessary for posttesticular sperm maturation and inhibition of sperm motility during epididymal storage.37 Role of CCL5 in the testicular medium is less well characterized; however, since the testicular luminal pH is also acidic, CCL5 may serve a similar function in the testis.39

Effect of TLR2 stimulation depends on the relative expression of TLR1 and TLR6 that determines heterodimer predominates. Heterodimer TLR2/TLR1 was more predominant in stallion’s epididymis than TLR2/TLR6; heterodimer is thought to have an antiinflammatory role by inducing the production of IL-10 and favoring the differentiation of regulatory T cells.40 This immunosuppressive effect can be synergized by low level stimulation of CD40 in tolerogenic dendritic cells that leads to maintenance of the homeostasis of the immune system and a prevalence of a tolerogenic environment.4043 Of the costimulatory molecules evaluated here, CD40 was the most abundantly expressed. Altogether, it is possible that the prevalent TLRs and the effectors identified in our study have a physiological role maintaining the homeostasis of the immune system and removing abnormal sperm.

Conversely, the expression of TLR4 and its costimulatory molecule CD14 were minimal in the stallion’s reproductive tract, contradicting findings in other species. Expression of TLR4 was high in rodent and human germ cells, and Sertoli cells.17,33,34,44 Conversely, as in other species, TLR10 and TLR11 were also less abundant.17,33,44 It is possible that this low level of expression indicates a less important role of these TLRs in testicular and epididymal immunity. Alternatively, these TLRs may be inducible, and may acquire a more active role in the face of infection. Furthermore, the low transcriptional levels may be due to the cellular distribution of these TLRs since the expression of TLR8, TLR9 and TLR11 was limited to myeloid cells within the rodent testis.17,33

The majority of the genes were overexpressed in the epididymis compared to testis. Despite the higher gene expression of the TLRs and adaptors, cytokine expression was also relatively low (fpkm < 1) within the epididymis. The overexpression emphasizes the importance of the innate immunity in controlling and preventing ascending infections of the reproductive tract. Conversely, the innate immunity may have a role in the removal of abnormal sperm from the epididymis, preventing their transport through the tubular system into the ejaculate. In the rat epididymis, all TLRs, except for TLR10, were localized in the epithelial cells.44 Although seasonal variations were reported in the donkey epididymal epithelium morphology and presence of inflammatory cells, no differences in gene expression were identified in our study between samples collected in the spring versus winter.45 Our study is the first to identify the expression of TLR12 in equine tissues. Expression of TLR12 was only recently described in equine peripheral leucocytes.2 In mice, TLR12 was described as an intracellular receptor acting in cooperation with TLR11 in the recognition of Toxoplasma gondii profilin.46 Equine TLR12 is poorly characterized, and its role in equine immunity is not known. Future studies should consider evaluating inducible expression of TLRs and associated genes in the testes and epididymis of stallions with testicular or epididymal dysfunction or suspected immune-mediated infertility to evaluate the role of these components of the innate immune system on the pathophysiology of these conditions.

In summary, constitutive gene expression of most TLRs and associated proteins was identified in stallion’s testis and epididymis. Their widespread expression supports an important function of the innate immunity in testicular and epididymal defense. The most significant pathways were associated with TLR3, TLR2/TLR1, and TLR2/TLR6, and the effector molecules CCL5 and CD40. These TLR pathways may have a physiological role maintaining the tolerogenic environment, supporting posttesticular maturation or removing defective sperm from the tubular system.

References

1. Werling D, Coffey TJ: Pattern recognition receptors in companion and farm animals - the key to unlocking the door to animal disease? Vet J 2007;174:240-251. doi: 10.1016/j.tvjl.2006.10.010
2. Stejskalova K, Janova E, Splichalova P, et al: Twelve toll-like receptor (TLR) genes in the family Equidae – comparative genomics, selection and evolution. Vet Res Comm 2024;48:725-741. doi: 10.1007/s11259-023-10245-4
3. Irvine KL, Hopkins LJ, Gangloff M, et al: The molecular basis of recognition of bacterial ligands at equine TLR2, TLR1 and TLR6. Vet Res 2023;44:50. doi: 10.1186/1297-9716-44-50
4. Chen JQ, Szodoray P, Zeher M: Toll-like receptor pathways in autoimmune diseases. Clin Rev Allergy Immunol 2016;501-17. doi: 10.1007/s12016-015-8473-z
5. Crisan TO, Netea MG, Joosten LAB: Innate immune memory: implications for host responses to damage-associated molecular patterns. Eur J Immunol 2016;46:817-828. doi: 10.1002/eji.201545497
6. Tarlinton RE, Alder L, Moreton J, et al: RNA expression of TLR10 in normal equine tissues. BMC Res Notes 2016;9:353. doi: 10.1186/s13104-016-2161-9
7. de Laat MA, Clement CK, McGowan CM, et al: Toll-like receptor and pro-inflammatory cytokine expression during prolonged hyperinsulinaemia in horses: implications for laminitis. Vet Immunol Immunopathol 2014;157:78-86. doi: 10.1016/j.vetimm.2013.10.010
8. Kennedy R, Lappin DF, Dixon PM, et al: Gingival toll-like receptor and cytokine messenger RNA levels in equine periodontitis and oral health. Equine Vet 2017;49:294-299. doi: 10.1111/evj.12597
9. Gornik K, Moore P, Figueiredo M, et al: Expression of toll-like receptors 2, 3, 4, 6, 9, and MD-2 in the normal equine cornea, limbus, and conjunctiva. Vet Ophthalmol 2011;14:80-85. doi: 10.1111/j.1463-5224.2010.00844.x
10. Park J-W, Kim K-H, Choi J-K, et al: Regulation of toll-like receptors expression in muscle cells by exercise-induced stress. Anim Biosci 2021;34:1590. doi: 10.5713/ab.20.0484
11. Waller AP, Huettner L, Kohler K, et al: Novel link between inflammation and impaired glucose transport during equine insulin resistance. Vet Immunol Immunopathol 2012;149:208-215. doi: 10.1016/j.vetimm.2012.07.003
12. Schöniger S, Gräfe H, Wipplinger M, et al: Expression of toll-like receptors 2, 4 and 6 in the equine chorioallantois. Vet Immunol Immunopathol 2018;206:49-53. doi: 10.1016/j.vetimm.2018.11.010
13. Schöniger S, Gräfe H, Schoon HA: Expression of toll-like receptors 2, 4 and 6 in different cell populations of the equine endometrium. Vet Immunol Immunopathol 2017;185:7-13. doi: 10.1016/j.vetimm.2017.01.002
14. Siemieniuch MJ, Szóstek AZ, Gajos K, et al: Type of inflammation differentially affects expression of Interleukin 1β and 6, Tumor Necrosis Factor-α and Toll-like receptors in subclinical endometritis in mares. PLoS One 2016;11:e0154934. doi: 10.1371/journal.pone.0154934
15. El-Sheikh Ali H, Dini P, Scoggin K, et al: Transcriptomic analysis of equine placenta reveals key regulators and pathways involved in ascending placentitis. Biol Reprod 2021;104:638-656. doi: 10.1093/biolre/ioaa209
16. Marth CD, Firestone SM, Glenton LY, et al: Oestrous cycle-dependent equine uterine immune response to induced infectious endometritis. Vet Res 2016;47:110. doi: 10.1186/s13567-016-0398-x
17. Hedger MP: Toll-like receptors and signaling in spermatogenesis and testicular responses to inflammation - a perspective. J Reprod Immunol 2011;88:130-41. doi: 10.1016/j.jri.2011.01.010
18. Bhushan S, Schuppe HC, Fijak M, et al: Testicular infection: microorganisms, clinical implications and host–pathogen interaction. J Reprod Immunol 2009;83:164-167. doi: 10.1016/j.jri.2009.07.007
19. Michailidis G, Anastasiadou M, Guibert E, et al: Activation of innate immune system in response to lipopolysaccharide in chicken Sertoli cells. Reproduction 2014;148259-270. doi: 10.1530/REP-14-0064
20. Zhang X, Wang T, Deng T, et al: Damaged spermatogenic cells induce inflammatory gene expression in mouse Sertoli cells through the activation of Toll-like receptors 2 and 4. Mol Cell Endocrinol 2013;365:162-173. doi: 10.1016/j.mce.2012.10.016
21. Fujita Y, Mihara T, Okazaki T, et al: Toll-like receptors (TLR) 2 and 4 on human sperm recognize bacterial endotoxins and mediate apoptosis. Human Reprod 2011;26:2799-2806. doi: 10.1093/humrep/der234
22. Liu Z, Zhao S, Chen Q, et al: Roles of toll-like receptors 2 and 4 in mediating experimental autoimmune orchitis induction in mice. Biol Reprod 2015;92:1-11. doi: 10.1095/biolreprod.114.123901
23. Card C: Cellular associations and the differential spermiogram: making sense of stallion spermatozoal morphology. Theriogenology 2005;64:558-567. doi: 10.1016/j.theriogenology.2005.05.014
24. Heckenbichler S, Deichsel K, Peters P, et al: Quality, and fertility of cooled-shipped stallion semen at the time of insemination. Theriogenology 2011;75:849-856. doi: 10.1016/j.theriogenology.2010.10.027
25. Morrell JM, Johannisson A, Dalin A-M, et al: Sperm morphology and chromatin integrity in Swedish warmblood stallions and their relationship to pregnancy rates. Acta Vet Scand 2008;50:2. doi: 10.1186/1751-0147-50-2
26. Pickett BW, Voss JL, Bowen RA, et al: Seminal characteristics and total scrotal width (T.S.W.) of normal and abnormal stallions. Proc Am Assoc Equine Pract 1987;33:487-518.
27. Kenney RM, Kingston RS, Rajamannon AH, et al: Stallion semen characteristics for predicting fertility. Proc Am Assoc Equine Pract 1971;17:53-67.
28. Bielanski W: The evaluation of stallion semen in aspects of fertility control and its use for artificial insemination. J Reprod Fertil Suppl 1975;23:19-24.
29. Dott HM: Morphology of stallion spermatozoa. J Reprod Fertil Suppl 1975;23:19-24.
30. Stout TAE, Colenbrander B: Reproductive parameters of Draft Horse, Friesian, and Warmblood stallions. In: McKinnon AO, Squires EL, Vaala WE, et al: editors. Equine Reproduction. 2nd edition, Ames, IA; Wiley Blackwell: 2011. p. 1362-1366.
31. Trapnell C, Williams BA, Pertea G, et al: Transcript assembly and quantification by RNA-Seq reveals unannotated transcripts and isoform switching during cell differentiation. Nat Biotech 2010;28:511-515. doi: 10.1038/nbt.1621
32. Anders S, Huber W: Differential expression analysis for sequence count data. Genome Biol 2010. doi: 10.1186/gb-2010-11-10-r106
33. Wu H, Wang H, Xiong W, et al: Expression patterns and functions of toll-like receptors in mouse Sertoli cells. Endocrinology 2008;149:4402-4412. doi: 10.1210/en.2007-1776
34. Nishimura M, Naito S: Tissue-specific mRNA expression profiles of human toll-like receptors and related genes. Biol Pharmacol Bull 2005;28:886-892. doi: 10.1248/bpb.28.886
35. Girling JE, Hedger MP: Toll-like receptors in the gonads and reproductive tract: emerging roles in reproductive physiology and pathology. Immunol Cell Biol 2007;85:481-489. doi: 10.1038/sj.icb.7100086
36. Astakhova NM, Perelygin AA, Zharkikh AA, et al: Characterization of equine and other vertebrate TLR3, TLR7, and TLR8 genes. Immunogenetics 2009;61:529-539. doi: 10.1007/s00251-009-0381-z
37. Feng X, Ma BF, Liu B, et al: The involvement of the chemokine RANTES in regulating luminal acidification in rat epididymis. Front Immunol 2020;11:583274. doi: 10.3389/fimmu.2020.583274
38. Naz RK, Leslie MH: Immunobiologic implication of RANTES in seminal plasma of fertile, infertile and immunoinfertile men. Am J Reprod Immunol 2020;44:197-204. doi: 10.1111/j.8755-8920.2000.440402.x
39. Caflisch CR, DuBose Jr, TD: Cadmium-induced changes in luminal pH in testis and epididymis of the rat in vivo. J Toxicol Environ Health 1991;32:49-57. doi: 10.1080/15287399109531464
40. Chandel HS, Pandey SP, Roy S, et al: TLR-CD40 cross-talk in anti-leishmanial immune response. Front Immunol 2014;5:220. doi: 10.3389/fimmu.2014.00220
41. Karimi MH, Pourfathollah AA: CD40 and tolerance induction. Iran J Allergy Asthma Immunol 2012;11:1-13.
42. Tuettenberg A, Fondel S, Steinbrink K, et al: CD40 signaling induces IL-10-producing, tolerogenic dendritic cells. Exp Dermatol 2010;19:44-53. doi: 10.1111/j.1600-0625.2009.00975.x
43. Yi Z, Stunz LL, Bishop GA: CD40-mediated maintenance of immune homeostasis in the adipose tissue microenvironment. Diabetes 2014;63:2751-2760. doi: 10.2337/db13-1657
44. Palladino MA, Savarese MA, Chapman JL, et al: Localization of toll-like receptors on epididymal epithelial cells and spermatozoa. Am J Reprod Immunol 2008;60:541-555. doi: 10.1111/j.1600-0897.2008.00654.x
45. Abdel-maksoud FM, Zayed AE, Abdelhafez EA, et al: Seasonal variations of the epididymis in donkeys (Equus asinus) with special reference to blood epididymal barrier. Microsc Res Tech 2024;87:326-338. doi: 10.1002/jemt.24436
46. Raetz M, Kibardin A, Sturge CR, et al: Cooperation of TLR12 and TLR11 in the IRF8-dependent IL-12 response to Toxoplasma gondii profilin. J Immunol 2013;191:4818-4827. doi: 10.4049/jimmunol.1301301